智东西(公众号:zhidxcom)
文 | 心缘
此刻,我们将时钟拨回五年前。
2014年7月26日凌晨,华为海思无线芯片开发部部长王劲突然离世,年仅42岁,这一消息引发华为上下一片震动。
从华为高管到基层莫不是痛惜哀惋,有熟识者甚至泪如雨下。现任华为消费者业务CEO余承东抒发“无尽哀思”、前荣耀总裁刘江峰感慨“英年早逝,何其痛哉”……各大社交平台陷入一片哀恸,悼念这位英年早逝的英雄。

这是王劲从大学毕业加入华为的第18个年头,距离他从海外回到国内负责通信和终端芯片不过7年。
这位在周围人眼中“乐观幽默”、“工作拼命”、“总是笑眯眯的”、“脾气特好”的华为海思技术骨干,始终坚守在华为最艰苦、最容易失败、担责最多的研发一线。华为3G、瑞典研究所等华为无线几乎所有重要产品和项目,都倾注了王劲无数的心血。
时任的王劲只是无数华为芯片工程师中一个耀眼的缩影。从华为创始人任正非决定造芯开始,带头研发首款专用集成电路(ASIC)芯片的徐文伟、华为芯片的“女掌门”何庭波……一个个核心人物陆续成长起来,见证着海思以摧枯拉朽的起势陆续攻占国内机顶盒芯片、视频监控芯片、基带芯片和手机AI芯片翘楚的位置,从无名小卒蜕变成中国最大芯片设计公司。
这是一群华为芯片工程师负重前行的故事,是华为二十八年造芯史的简写,亦是观察中国半导体产业漫漫长征路的一扇窗。
一、海思:价值500亿人民币的华为坦克车
从上世纪90年代到2004年成立半导体子公司,华为要自主研发芯片的决定一直令很多人无法理解。
芯片是个极难跨越的险滩,动辄烧钱数百亿级别,极度耗费时间还不一定能有成效。市场上多少芯片公司在老牌芯片制造商的阴影下艰难生存,而一个非芯片基因出身的公司想要做芯片,这在多数人眼中无异于天方夜谭,最终结局也想必是石沉大海。
如果只是想挣快钱,那大可不必砸钱搞芯片,万一没成,可能整个公司都跟着受拖累,但这只是短期的风险,而长期的风险是,如果有一天来自第三方的基础部件和技术都没了,华为是否依然能玩得转。

▲任正非
显然,华为创始人任正非思考的是如果让华为长远的活下去,在研发12年ASIC芯片后,华为在2004年10月成立全资子公司海思半导体。
这一命名与芯片的原材料硅(Silicon)有关。海思的英文名字HiSilicon取自Huawei Silicon的缩写。但中文名却让大家犯了难,考虑到唯有“思想”深邃才能走得更远,加上“思”与“silicon”发音近似,“海思”由此得名。
在今年5月21日接受媒体采访时,任正非描述了他眼中海思的定位:“海思是华为的附属品,跟着华为的队伍前进,就像一个坦克车、架桥车、担架队的地位。”
如果你关注全球半导体的营收榜单,那么海思的增长速度绝对会令你瞠目。

▲2018年前十大IC设计公司(来源:DIGITIMES Research)
去年全年,海思公司的收入接近76亿美元,著名半导体研究调查机构IC Insights发布的数据显示,2019年第一季度,海思的营收达17.55亿美元,是唯一一家跻身全球前15半导体供应商的中国公司,排名第14。在整个半导体行业一片颓势之时,海思逆势上涨,同比增长41%,排名也比去年Q1排名前进了11位。
根据芯榜发布的国内2018年半导体设计企业收入排名,海思2018年以超出500亿元人民币(73亿+美元)排名第一,遥遥领先第二名。
海思官网的介绍中,穿插着这几个关键数据:200+芯片组、8000+专利、100+国家、7000+员工……在28年的研发历程中,海思陆续切入多媒体终端芯片、安防领域的视频监控芯片、移动终端的SoC芯片和基带芯片、物联网芯片、云端的服务器芯片和AI芯片等多个领域,这些产品线大多成长为所在领域的种子部队,在国内甚至全球市占率位居前排。
海思的崛起绝不是偶然,在这么多勋章的背后所隐藏的东西,远比我们想象到的更为复杂。
二、1991-2003 前传:沙漠里开出的郁金香
任正非曾说过一句话:“沙漠里是不能种郁金香的,但是改造完的沙漠土壤,是可以种植的。”
1984年成立的华为,是个倒买倒卖交换机的“二道贩子”,老板任正非别说不懂芯片了,就连通信技术基因都是零。可就是这样的一个贫瘠的技术沙漠,在用十几年的光阴,浇灌出中国最大的芯片设计花海。
可以说,华为对核心技术的重视,早已深入骨髓。靠做代理发家的华为,很快就意识到,要提升自身的竞争力必须自主研发。

▲任正非和早期华为员工 合影时间:1991年
1991年,华为刚刚结束了早期的代理生涯,任正非连个像样的皮带都不舍得买。做出自研交换机还不够,电信设备中芯片成本占比高,而通用芯片难以实现差异化,要想在一众对手中脱颖而出,华为必须开发自己的芯片。
言知之易,行之难。没有技术基础怎么造芯?任正非的打法是狂揽人才,除了亲友举荐这种常规操作,还派华为员工去目标机构蹲点,就连任正非去参加展览,都经常带回几个临场“面试”的人才。
就在这年,任正非挖到了堪称是华为芯片奠基者的一个重要角色——徐文伟。

▲徐文伟
当时徐文伟刚刚从东南大学自控系硕士专业毕业一年,在著名的港资企业亿利达从事高速激光打印机的开发工作,擅长电路设计和汇编语言。
恰逢邮电部在西安办一个程控交换机学习班,汇聚了全国做交换机开发的技术骨干,其中就包括徐文伟,面对这一广纳人才的良机,华为派去的人白天学习,晚上就挨个到宿舍敲门挖人。
也不知任正非当初的演说何其精彩,28岁的徐文伟决定放弃亿利达的高薪待遇和稳定前途,来到华为这家名不见经传的创企。那会儿还闹了个小插曲,华为挖人的事惹得亿利达不太痛快,让徐文伟吃了点苦头。
从看守所出来后,徐文伟迅速展现华为人的一大特质——超强执行力。他很快在华为建立了ASIC设计中心,当时叫器件室,从事印刷电路板(PCB)设计和芯片设计。
造芯是华为交换机降本增效的重要手段,而因为外汇管制,一次性的工程费用就要几万美元。任正非甚至去借高利贷,在资金困局中,流片失败的后果不敢想象,不仅几万美元打水漂,华为交换机研发很可能推进不下去。
还好,华为第一颗具备自有知识产权的ASIC,在1991年一次流片成功!
不过大家当时都沉浸在胜利的喜悦中,竟然“百密一疏”,没人想到给它取名字,就直接叫它ASIC。
第一颗有名字的自研数字ASIC芯片在1993年推出,徐文伟给它取名“SD509”,S代表“半导体”,D是“数字芯片“。后来还有了模拟芯片“SA”系列,厚膜电路“SH”系列。
SD509成功实现了数字交换机的核心功能——无阻塞时隙交换功能,并降低了C&C08交换机的成本。
这款芯片诞生的背景也很特别。那时中国因为西方禁供电子设计自动化(EDA)开始自研,结果国产EDA刚在工作站和微机系统上开发成功,西方就解禁了。西方的这一做法使得国产EDA失去市场竞争力,以致直至今日,EDA仍然是掣肘国产芯片的关键部分。
此前华为造芯主要是委托香港公司来设计EDA,任正非大手笔买来西方的EDA设计系统后,华为终于可以用自己的EDA来设计ASIC芯片。
1994年,华为已成功设计出30多个芯片。1995年,华为成立中央研究部,其下设基础研究部,负责为通信系统做芯片。中研基础研究部成立3年就拥有300多名芯片设计工程师,使得华为成为当年国内最大且最先进的芯片设计公司。
随后华为再接再厉,先后在1996年、2000年、2003年,分别研发成功十万门级、百万门级、千万门级ASIC,凭借C&C08交换机的大卖,华为一步一步坐上世界窄带数字程控交换机领域的头把交椅。

▲年轻的科研尖兵任正非
不过,此时华为芯片事业还仅仅是奏响序曲,距离真正的飞升,还缺几个关键人物的到来。
1996年,怀揣着对工程师的信仰,两位硕士毕业生何庭波和王劲进入海思。那一年,何庭波27岁,北京邮电大学通信和半导体物理专业硕士毕业,进华为从事光通信芯片设计;王劲24岁,祖籍浙江黄岩,先后就读于哈尔滨师大附中毕业和浙江大学无线电专业,浙江大学通信与电子系统硕士毕业,进华为做GSM基站研究。
这两位工程师身上可以还原出华为芯片研发者共同的特质:低调、坚定、能扛事、肯吃苦。
何庭波看起来是个文弱的女孩,但一工作起来比男同事还拼,只要她认定的事,就会全力以赴的完成。比如在开发光传输芯片期间,因为产品开发和芯片开发会用到同一套仪表,何庭波经常和负责开发的高戟抢设备。
“为显示绅士风度,我每次都会让着她,但这不是长久之计。”高戟回忆道,“于是我们有一个’君子协定’:白天她调试,晚上我调试……”
功夫不负有心人,第一代核心芯片成功交付,后续一系列芯片也相继成功推出,累计销售超过千万片。

▲何庭波
王劲和何庭波一样能拼,被称为“最能啃硬骨头”的人,不过他还有一个特质——脾气好、爱笑。
他所进入的无线产品线整体承受着长达十多年的亏损困境,无数个日夜的努力可能付之一炬,几千万甚至几亿的投入血本无归,压力非常大,没有良好的心态,很难撑下来。而在王劲同事们的回忆中,王劲完全没抱怨过。
“王劲从不骂人,这点非常可贵!”一位跟王劲在无线产品线同事多年的朋友说。他总是笑呵呵的,笑起来很爽朗,没架子,讲着讲着笔掉了还要去捡笔。有人曾问他,为什么压力这么大,还爱笑?王劲说:“哭解决不了问题,只有笑啰!”
为将之道,当先治心。泰山崩于前而色不变,麋鹿兴于左而目不瞬,然后可以制利害,可以待敌。
因为在产品研发上一系列失误,王劲最先参与的华为无线业务部DECT研发项目以失败告终。1998年,他开始做GSM基站BTS30产品的产品经理,在GSM产品线最艰苦的时候,王劲和同事们还能唱着小基站的战歌 转战在西藏高原、农村山区、海外天涯海角。
▲王劲,生前任华为海思无线芯片开发部部长
1998年,何庭波和王劲均在群英荟萃的华为研发部门露出锋芒。
这一年,何庭波被委以重任,独自前往上海组建无线芯片团队研发3G芯片。
而王劲的BTS30则战绩惊人,从1998年一路卖到2008年,成为华为有史以来销售寿命最长、销售收入最大的单一基站产品,累积销售数百亿美元,是华为早期海外拓展的利器。
几年后,何庭波和王劲又分别被调到海外工作。
何庭波在硅谷期间,亲眼目睹了中美两国在芯片设计上的巨大差距,这为日后海思大规模引进海外人才埋下了伏笔。
王劲则负责起华为第一个在欧洲的研究所——瑞典研究所,研究3G核心技术。那时华为在西欧毫无名气,这个开拓性的工作进展的非常艰辛。但据同事们回忆,他一句困难和抱怨的话都没提过。后来王劲又做了欧洲地区部Marketing负责人。
与此同时,华为正陷入一场焦头烂额的战事。因为在国内的小灵通和CDMA节节败退,华为苦心经营多年的优势消耗殆尽,而中芯和UT斯达康抓住机会崛起,华为迫不得已转移战场,到海外去卖GSM和3G。
2003年,华为冲出了重围,在海外无线的收入年增长了10倍,3G也取得历史性的突破,将一众国内对手甩在身后。
到2004年,华为已拥有数万名员工,销售额达462亿人民币。
三、2004-2009 起步:初出茅庐,峰回路转
腾出手来做新业务的华为,在2004年10月将ASIC设计中心独立出来,成立了全资子公司海思半导体,内部称为“小海思”,从事外销芯片业务。
对手机麒麟芯片等系统芯片的研发以及公共平台,仍在母公司体下,内部称为“大海思”,后来归属在2012实验室旗下,主要从事面向未来的技术研究。

▲徐直军
在华为内部,狠抓通信系统芯片的徐文伟被称作“大徐”,“小徐”是徐直军,在海思成立后开始挂帅进军消费电子芯片市场,从战略层面管理海思,海思的具体工作则由何庭波和她的北邮校友艾伟负责。
海思总裁的重任落到了何庭波肩上,艾伟则分管Marketing,徐直军则在以后的很多年是海思的Sponsor和幕后老大。
海思被寄予厚望,最开始,任正非给它定下一个目标:招聘2000人,三年内做到外销40亿元人民币。前者很快完成,后者却遥遥无期。有人说海思从成立起连亏了十年,要不是背靠华为这棵大树,早就凉了。
不过华为海思高层的远见也就此体现出来,上至华为最高决策者任正非,下至海思直接负责人,没有谁因为海思的亏损而想要放弃造芯这条路,华为敢砸钱造“备胎”、造“备胎”的这种魄力和前瞻意识,放至今日也是许多企业所不具备的。
欲渡黄河冰塞川,将登太行雪满山,起步远比想象艰难。2004年至2007年期间,海思消费芯片对外销量几乎为0,海思一成立就组建的手机芯片研发队伍,长达五年了无音讯,几款新生芯片纷纷遇到自家产品不敢用的窘境。

▲艾伟
要开发芯片,第一要务自然是定义芯片的规格(specification)。2005年,艾伟牵头定义了几颗消费电子芯片的规格,包括SIM卡、机顶盒芯片、视频编解码芯片等。
SIM卡芯片是海思打响外销芯片的“第一枪”,然而该芯片很不走运,立项时一片尚能卖10美元,等海思研发出来了,其价格已经跌到1元人民币。由于技术门槛低、竞争激烈,海思直接放弃了这个业务。
而海思引以为傲的安防监控芯片,走向市场的第一步亦是无奈之举。
海思团队起初做视频编解码芯片,原计划是想先用在华为的视频会议电视终端上。但这种平时都是领导在用的产品,出了问题难辞其咎,还可能影响华为的大产品销售。

▲华为视频会议电视终端
自家产品不给试,海思只好出去找市场,殊不知峰回路转,海思一脚踏进安防大门,就被时代的巨浪推到了潮头。
海思几乎是和中国安防产业同步成长起来的。21世纪初,安防行业还被一些外资企业所占领,中国安防企业在世界顶级展会中只能拿到偏远的小角落。如今全球安防行业的老大海康威视和老二大华股份,在当时不过是两个不起眼的小角色。
海思在安防市场的打拼历程,可以用“天时地利人和”来形容。
所谓天时,是指技术进步带来的颠覆性力量,整个安防正在酝酿着数字化改革浪潮;所谓地利,是中国平安城市建设起步,一大批安防红利正待收割;所谓人和,大华、海康等一批中国厂商异军突起,为海思芯片的落地提供了机会。
2005年11月,艾伟带着部分海思员工第一次参加在深圳举办的安博会,为即将问世的芯片提前预热。次年6月,海思在TAIPEI COMPUTEX展会推出H.264视频编解码芯片Hi3510。
率先抛出橄榄枝的是大华。
早年华为曾做过面向通信机房监控的第一代视频监控产品,后来把这块业务与华为电气的环境动力监控业务打包卖给了艾默生。2006年,华为重新进入这一领域,配合运营商“全球眼”来做视频监控软件平台。
由于华为自己基本不做摄像机整机,就去和海康、大华谈合作购买。恰逢大华开发第二代硬盘录像机(DVR),正想在DVR上想守正出奇,两个胸怀大志的公司一拍即合,第二年,大华就和海思签订了20万片H.264视频编码芯片的合同(Hi3510、Hi3511),用于大华第二代DVR上。
当时毫无品牌知名度的海思,终于拿下成立以来第一个真正意义上的外销芯片大订单。

▲2006年视频编解码芯片国内出货占比
在安防芯片取得商用进展的同期,一个对华为乃至中国都有非凡意义的新产品——基带芯片巴龙系列刚刚诞生。多年以后,它和华为的通信技术实力成为中国强硬应对美国禁令的一个重要底牌。
先说一下基带芯片出场的背景,它最早切入的场景不是手机,而是数据卡。
3G数据卡因其高速上网功能,成为很多商务人士外出的标配,而国内这片市场相对空白,华为适时切入这片市场大赚一笔,并与中兴争夺市场蛋糕。
孰料数据卡业务井喷时,华为3G数据卡的基带处理器却常常断货。3G数据卡的基带芯片被高通垄断,但当基带芯片供不应求时,高通开始在华为和中兴之间实行平衡供应政策,华为很多项目因故拿不到芯片而无法签单。
市场倒逼之下,2006年,徐文伟拍板决定,要做3G数据卡基带芯片。时任手机公司副总裁的李一男也执此观点:从数据卡芯片作为切入移动终端芯片的第一步,最是合适。
第二年年底,时任欧洲研发负责人的王劲刚等来全球3G技术产业链初具成熟的佳音,就被火急火燎地召回上海研究所,组建无线终端芯片的研发团队,开始研发移动通信的核心器件——基带处理器(BP,Baseband Processor)。
从这时开始,已经在华为打拼11年的王劲开始在基带芯片以及智能手机和平板电脑的芯片研发中扮演重要角色。
海思给基带芯片起名“巴龙(Balong)”,是雪山的名字。
许多国际半导体巨头都有一套独特的芯片命名逻辑,英特尔酷爱以设计组周边的山川街道名字为代号,AMD则喜欢用F1赛车的赛道给芯片命名,而华为显然对高山和典故情有独钟。
巴龙雪山位于和珠穆朗玛峰比邻的西藏定日县,海拔7013米。“无限风光在险峰”,国内3G还未正式商用,华为就开始做LTE相关研发,并在2008年9月正式成立LTE UE开发部门。后来巴龙成为海思第一款成功的移动终端芯片。
基带技术有多难呢?大约五六年前,安防芯片巨头德州仪器(TI)和GPU霸主英伟达(NVIDIA)都在做移动处理器的研发,但因为缺乏基带专利的积累陆续止步。苹果的自研5G芯片迟迟未露真容,坚持为苹果提供移动基带芯片的英特尔,也于刚刚过去的5月放弃了移动5G芯片市场。
而高通正是因为积累了可观数量的3G、4G、5G基带专利,在移动芯片市场所向披靡,其片上系统(SoC,System on Chip)还被很多人调侃是“买基带送CPU”。强大如苹果,在跟高通大闹专利案后,最终还是选择花钱泯恩仇,继续采用高通的芯片。
唯有海思,十年一剑,巴龙出鞘,抗衡高通。
历史不时会出现惊人的相似,另一款多媒体芯片——机顶盒芯片,也像视频编码芯片一样经历了“柳暗花明”。
前文我们曾说过,艾伟牵头定义了机顶盒芯片的规格。根据华为老兵戴辉的描述,艾伟拉了软件公司数字娱乐产品线负责人张国新(现微纳研究院创始人)和分管Marketing的老王,头脑风暴了一两个月才最终定下来。
张国新和老王负责的IPTV产品线有一个观点:如果海思不规划做机顶盒芯片,那他们产品线也没必要设计和制造IPTV机顶盒硬件,不如去外面OEM或者购买华为终端公司的机顶盒。
当时H.264一直被看作IPTV的未来走向。他们提了个激进的要求:要更加超前支持H.264高清,否则等芯片两三年后出来就又落后了,因为博通和意法半导体的产品迭代速度非常快。
机顶盒芯片的研发负责人是刘千朋,在他的带领下,全球首款内置QAM的超低功耗数字有线电视(DVB-C)机顶盒单芯片在2007年底成功流片。
和视频监控芯片相似,海思的机顶盒芯片起初也是去找华为终端公司的DVB(广电的数字电视)机顶盒当“小白鼠”,但华为DVB机顶盒同样是定位高端市场的产品线,一旦不赚钱就会被砍掉,不敢拿来让海思试。
海思也找过九州、长虹等著名有线电视(DVB)机顶盒公司,人家提的要求却更苛刻:一旦出问题,华为要赔偿所有直接和间接损失,包括品牌损失和股价下跌的损失。
这种“卖司条款”,别说何庭波和艾伟不敢应允,海思的幕后老大徐直军看到条款后,也不敢签字。
2008年5月,机顶盒市场露出了一条裂隙,阳光照到了海思身上——广东电信给了华为一个10万线的IPTV机顶盒大单。
本来这跟海思没啥关系,因为人家广东电信指明要用博通的芯片方案,并会根据自己的IPTV推广进度来要货及支付货款。
偏偏IPTV业务开展前期有很难确定用户量的需求预测,博通芯片供货期又需要16周,这导致按时按量供货的不确定性非常高。
老王跟博通中国区老大沟通无果后,张国新赶到广东电信,提出:能否使用海思的方案?我们基于海思芯片的机顶盒已经测试完成,产品稳定,性能良好,可以马上提供测试。
此时对于广东电信而言,IPTV业务已是箭在弦上不得不发,于是双方共担新芯片可能带来的风险。
测试结果令双方长舒一口气。采用海思芯片和博通芯片的机顶盒性能相差不大,在散热和开机时间上甚至略胜一筹。
随后,在同年8月的第十六届杭州ICTC 2008展上,海思现场发布并展示了业界最佳性价比全系列机顶盒(STB)芯片解决方案。它和视频监控芯片一样,采用硬件解码,速度快、加工费低,而且第一个做到了芯片和操作系统、浏览器(基于webkit)的紧耦合。
对厂家来说,采用海思方案的高清机顶盒电路板价格低(100元左右),技术门槛也降低,一时间,一大批机顶盒小公司成长起来。
有人说,海思太幸运了,机遇赶着往它身上撞。可是假设没有提前做好布局,如果海思的芯片质量达不到标准,它又怎能抓到住这些机会?
在没能与品牌机顶盒公司直接合作的情况下,海思的“黑盒子”方案靠发动广大野战军拿到了市场。5年后,它在国内机顶盒芯片市占率达到第一。
这种打法,与联发科当年服务众多山寨手机厂家的策略如出一辙。2006年,在业界首创GSM智能手机交钥匙(Turnkey)解决方案的联发科,将手机主要功能集成在一块芯片上,引爆国内山寨机快速扩张。当时在2G领域,欧洲的GSM阵营完胜美国的CDMA阵营。联发科也从一家DVD小厂平步青云,占得移动终端芯片牌桌上的一席。
看见联发科的功能机方案铺天盖地,眼红的海思开始打造自己的Turnkey方案。
手机芯片的核心有两块:应用处理器(AP,Application Processor)和基带处理器(BP,Baseband Processor )。AP包括CPU、GPU等;BP则负责处理GSM、3/4/5G等各种通信协议以及射频等核心单元,代表了通信能力,之前我们提到的巴龙就属于BP。
虽然2004年就组建了研发队伍,但直到2009年,海思才发布第一款GSM低端智能手机的Turnkey解决方案。这个方案采用来自华为GSM基站的自研BP技术,开发的AP芯片名为Hi3611(K3V1)。

“K3”同样名自高山,是喀喇昆仑山脉自西向东的5座主要山峰中的第三高峰——布洛阿特峰(Broad Peak)的代号。它也是全球第12高峰,海拔8051米。
但这一寓意雄浑高远的名字,并没有给海思带来好运。
K3V1采用110nm工艺,远落后于对手采用的65nm/55nm/45nm工艺,操作系统又选了江河日下的Windows Mobile。屋漏偏逢连夜雨,此时华为自己的终端公司因为深陷在为欧洲运营商定制3G手机的泥潭中,无力应用K3V1。
无奈之下,海思借鉴联发科,找了家华强北的山寨厂做整机。一时间,华为深圳坂田基地门口人声鼎沸,到处充斥着小贩叫卖山寨GSM智能手机的声音,令人不堪其扰。
彼时山寨市场有展讯、联发科等强敌镇守,产品本身及销售策略上的缺陷使得K3V1出师未捷身先死。
K3V1不仅受到外界群嘲,连内部人员都不看好。负责营销的副总裁胡厚崑认为,服务低端的GSM山寨机混淆了华为的定位,伤害了华为的高大上品牌价值,坚持要砍掉这条线。
四、2010-2014 稳定:巴龙出鞘,安防突围
2009年11月,华为海思和华为终端等部门正式成立联合项目。
历经近千个昼夜的协同奋战,王劲和同事们于2010年推出了业界首款TD-LTE基带芯片巴龙700,支持LTE FDD和TD-LTE双模,并在同年7月参加德国TOM认证,正式进入商用终端领域。
巴龙芯片的一次流片成功令上海研究所一片欢腾,但稍有遗憾的是,巴龙问世之时恰逢智能手机蚕食掉大部分数据卡市场,高通的芯片也不再稀缺。
尽管生不逢时,后续巴龙不仅被应用到数据卡、以及无线路由器和MIFI等多种终端设备,还成为手机芯片的核心竞争力。

▲华为基带芯片历代产品
2010年,任正非将手机业务升级为公司三大业务板块之一,放出豪言要做到世界第一。安防领域冒出了人工智能(AI)的萌芽,德州仪器(TI)和华为都整起了买芯片送车牌识别算法的打法。
不过,两者的技术方案却有本质的不同。TI的视频监控芯片采用ARM+DSP架构,而海思采用的是ARM+IVE架构,IVE是做成了芯片硬件内核的智能视频分析加速引擎。
TI的数字信号处理单元(DSP)非常强大,华为的GSM基站就是基于TI的DSP来做基带处理,开发成本低并且可以灵活加载。但从3G开始,海思全都采用自己开发的专用芯片,以进一步提升效率和降低功耗。
同样在这一年,海思SoC开始大规模进入全球最大的安防摄像头厂商——海康威视。后来中国厂商在全球大卖DVR,鼎盛时期海思占领了79%的全球DVR芯片市场份额。
伴随着数字化和IP(互联网协议)狂潮,海思在巨变中抓住市场的需求,在性能提升、成本控制、开发门槛、配套算法和软件等方面均优势明显。厂家只需拿一颗海思SoC芯片配上外围的元器件,就能做成一个IP摄像机的电路板,再加上电源、镜头等光学器件,就能做成各式各样的入门级摄像机。
赢得口碑的海思,开始在视频监控领域和机顶盒领域一路高歌猛进。
2012年,驻杭州的Top销售员,光是海康和大华的订单就就卖了一千多万片。同年机顶盒芯片开始出货量大增,并于次年登上国内市场占有率第一的宝座。据传到2014年,海思安防系列芯片已占据全球超过一半的市场,在国内的市占率更是高达90%。
外销的消费电子芯片发展势头正猛,但手机芯片还笼罩在一片阴云之中。
时间回溯到2011年,华为新成立一个总研究组织——2012实验室,主要面向未来5-10年的发展方向进行研究。大海思和研究人工智能的诺亚方舟实验室等一起作为二级部门归属于2012实验室。
任正非对何庭波说:“给你4亿美金每年的研发费用,给你2万人”,“一定要站立起来,适当减少对美国的依赖。”
何庭波一听吓坏了,当时整个华为研发不到10亿美元,员工仅有3万人,而2011年海思的销售额只有66.6亿人民币,华为全年净利润只有150亿人民币。
2012年,对于华为终端和海思而言都是值得载入史册的年份。
8月,承载着海思希望的K3V2应用处理器问世。
9月,负责华为消费者业务的余承东定下七条重要的调整战略,其中就包括“启用华为海思四核处理器和巴龙芯片”。

K3V2的研发吸取了K3V1的教训,架构用谷歌的安卓系统取代了Windows Mobile,并花高价买来ARM架构的授权。虽说它采用的40nm工艺没追上当时高通、三星芯片采用的28nm工艺,但它与上一代产品相比进步很明显。
它是问世时体积最小、速度最快的手机处理器。一发布就引起竞争对手的警觉,网传三星曾因此推迟对搭载该处理器的Accend D系列的屏幕供应,致使产品的上市时间延迟了大半年。
但这款芯片的短板同样明显,发热量大、GPU兼容性问题层出不穷,用户体验感极差。开发人员不得不“挖东墙补西墙”,从软件层面来填补芯片上的漏洞和Bug。
因为芯片的问题,D系列手机综合性能表现非常烂,销量惨淡,很快就“寿终正寝”了。中端机P6因为强抓质控并在19个国家进行地毯式广告轰炸,销量和口碑都还不错,而K3V2E芯片依然被骂“拖后腿”。
华为坚决用旗舰手机奶自家芯片的做法,引来了外界此起彼伏的质疑和谩骂,“万年海思”的嘲讽已经深深烙印在每个使用海思芯片的机器上,而海思回应那些负面声音的唯一方式,就是沉默,在沉默中积蓄力量。
那些日子过得相当艰难,海思团队背负的不止是芯片的成败,还有华为手机的口碑。每一位成员都憋着一股劲儿、吊着一口气,在实验室夜以继日地投入研发工作。
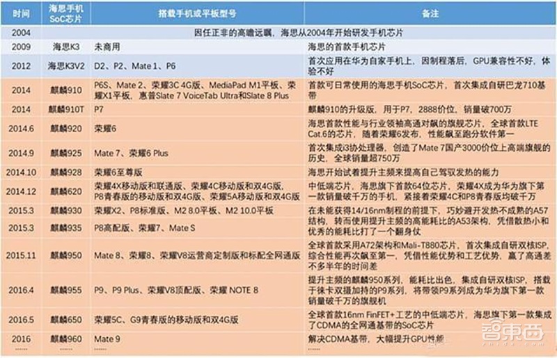
终于,2014年初,海思发布麒麟910芯片,一雪前耻。

这款芯片不再以雪山为名,而是用中国神话的瑞兽麒麟命名,并首次集成了自研的巴龙710基带芯片,这也是海思第一次将AP和BP集成在同一块SoC上。
K3V2出现的问题被一一改进,麒麟910在制程上追平了高通的28nm,并大大降低功耗,改善了兼容性。
随后出场的麒麟920芯片,终于在性能上战平上一代高通旗舰芯片。麒麟920还整合了巴龙720,LTE Cat.6的手机。
荣耀6一出来,就飙升到各跑分软件的第一名,几乎吊打吊打华为全线机型,使海思麒麟芯片第一次达到与行业领袖高通对飙的地位。
然而胜利的曙光刚刚出现,王劲,那个撕开高通防线的核心人物,刚从美国出差回来就连轴开会,回家后突发心脏病,猝然长逝,年仅42岁。
五、2015-2019 飞升:势不可挡,多面制霸
令人感到些许安慰的是,巴龙和麒麟芯片没有辜负王劲的付出。
从麒麟925伊始,海思一扫昔日坎坷的命运,开始大步流星地向上攀升。
尽管志存高远,华为对进军高端的市场还是相当谨慎,搭载麒麟925的旗舰手机Mate 7首期只做了30万部。
谁知幸运女神的橄榄枝,再一次伸到了华为的面前。
出人意料的是,手机双霸苹果和三星先后掉了链子。苹果爆发严重的好莱坞“艳照门”事件,加上未在中国境内设服务器,安全隐私问题倍受质疑。同时三星Note4在设计方面严重失误,新机型仍沿用塑料外壳和滑动指纹,外观土气,扬声器位置也设计的不合理。
于是乎一大批国内政企要人舍弃苹果和三星,转投华为的怀抱,霎时间,Mate 7一机难求,全球销量超750万,成功让华为打开了高端市场的大门。
此时,饱受诟病的麒麟芯片终于赶上了华为手机发展的步伐。

麒麟品牌从出场到麒麟935,一直采用台积电28nm工艺。在研发麒麟950之前,海思团队做出了一个大胆的决定——跳过20nm,直接挑战更为先进的16nm FinFET。
他们从2013年底就开始与台积电等合作伙伴紧密合作,共同推动了16nm先进工艺的量产成熟,并于次年4月实现业界首次投片,2015年1月实现量产投片。11月,麒麟950正式发布。
这是麒麟芯片的翻身之作。麒麟950成为业界第一款采用台积电16nm FinFET工艺制程的移动处理器,比采用三星14nm FinFET工艺制程的高通骁龙820提早面世了小半年,而且除了GPU之外性能几乎和骁龙820打平。

另外,这款芯片开始集成海思自研的ISP模块,使其吞吐率性能提升4倍,高达960Mixel/s,助力华为P10在专业相机评测网站DXOMARK公布的拍照成绩上赶超iPhone 7。
将时间往回拨1个月,还有另一件值得记入史册的事情。海思击败高通等几家巨头,独家获得奔驰第二代车载模块全球项目的超大订单,合同期长达十年,这意味着奔驰乘用车未来十年都搭载有华为的芯片。这对中国芯片业同样是值得纪念的里程碑。
很快,属于海思巴龙和麒麟的高光时刻来了。
新兴的5G和AI技术,给了华为突破高通重围的土壤,破茧成蝶的麒麟芯片开始与高通、苹果两大国际巨头进行新一轮的角逐。
2016年,华为在芯片领域的投资高达100亿元人民币。
2017年,海思推出第一代AI芯片麒麟970,业内首创在手机SoC芯片上采用独立的AI计算模块“NPU”设计,一举拿下6个业界第一。而苹果的自研AI芯片A11比麒麟970的发布时间迟了2周。

这一年,垄断4G基带市场的高通先后拔下全球首款5G调制解调器和首个5G数据连接的头筹。紧接着,华为在2018年2月发布首款3GPP标准的5G商用芯片巴龙5G01和基于该芯片的5G商用终端华为5G CPE。
这意味着华为同时突破了网络和终端这两大5G商用的基础条件,成为全球首家可以为客户提供端到端5G解决方案的公司。
乘胜追击的海思,又在去年8月率先发布了新一代AI芯片麒麟980,采用最先进的7nm工艺制程和双核“NPU”设计,尺寸小到仅比指甲盖稍大一点,在其上集成了69亿个晶体管(麒麟970的晶体管数为55亿),还可与华为的巴龙5G01基带芯片匹配,为5G通讯做好准备。
早在2015年,华为就已经开始投入7nm技术的相关研发,并于次年开始进行麒麟980这款芯片的IP储备、2017年开始SoC工程验证、2018年开始量产。麒麟980芯片从起始到发布用时3年,投入数亿美元的研发费用。

麒麟980在AI运算方面带来了全面的提升。Mate 20超流畅的操作体验以及视频检测、物体识别与分割、AI视频留色、卡路里识别、3D结构光解锁等丰富的AI应用,都离不开麒麟980这个幕后功臣。
从被国际巨头们按地摩擦,到在高端手机芯片市场上与苹果、高通、三星四足鼎立,海思麒麟上演了一场华丽的逆袭。
能做芯片的手机厂商仅有3家,能够同时做芯片和基带的手机厂商更是不超过2家,而能够跟高通对抗且拥有芯片和基带的手机厂商,唯华为尔尔。
不止是终端,作为国内云计算市场的新秀,华为将造芯的目标已经扩展到云端。过去一年内,华为紧锣密鼓地发布AI芯片昇腾系列和服务器芯片鲲鹏系列。
昇腾芯片采用华为开创性、可扩展的“达芬奇架构”,单芯片计算密度最大的昇腾910采用7nm工艺,主打高效计算低功耗的昇腾310采用12nm工艺。
服务器芯片鲲鹏920同搭载该芯片的泰山服务器在今年1月发布,这一芯片同样采用迄今最先进的7nm工艺,架构用的是ARM,性能跑分超出之前业界标杆产品的25%,能效提高30%,功耗也有所降低。
同一时期,巴龙亦有了新的突破。
新出场的巴龙5000采用业界标杆的多模设计,峰值下载速率是4G LTE可体验速率的10倍,并在进行5G研发之时就已在华为体系内部进行网络侧、芯片侧和终端侧的协同。巴龙5000和基于该芯片的首款5G商用终端华为5G CPE Pro一起,将华为的5G优势再次提升。

同样在今年首秀的还有业界首款5G基站核心芯片——天罡系列。
这是全球第一个超强集成、超强算力、超宽频谱的芯片,实现基站尺寸缩小超55%、重量减轻23%、功耗节省达21%,不仅安装时间是标准4G基站的一半,还允许市场上存在的大多数基站直接升级到5G。
为了赶上5G的高速列车,华为投入5700多位从事5G研发的专家工程师,在全球范围建立了11个5G研创中心,如今每当5G新版本出来,华为能在1个月内完成迭代。
“我们的5G产品对于欧洲来说是最合适的。”任正非在本月21日接受采访时自信地说:“我们有几十年都不会腐蚀的材料,这些特性很适合欧洲,欧洲跟我们沟通很密切。华为的5G是绝对不会受影响,在5G技术方面,别人两三年肯定追不上华为。”
变局出现在安防市场。
一方面,华为宣布重新入局安防摄像头;另一方面,海康、大华等也在积极推进AI算法和AI芯片的研发。这意味着华为要开始和它的老客户海康、大华等同台竞技,同时核心业务的垂直整合正成为一种趋势。
但没想到华为、海康、大华的直接竞争还没提上日程,他们就一并进入了美国的黑名单。
六、危机:至暗时刻,备胎转正
2019年5月,黑云压城城欲摧。
在全球通信界势如破竹的华为被美国视作国家安全的威胁,特朗普政府签署行政命令,要全力压制这颗“眼中钉”。
形势极其严峻,美国政府的霸凌政策施压下,华为的老伙计们——英特尔、高通、谷歌、微软、ARM等不得不选择停供,WiFi联盟、SD协会、国际固态技术协会(JEDEC)、PCI-SIG外围部件互连专业组标准组织、USB-IF这五大标准组织均暂时将华为除名,其后又陆续恢复华为的资格。
如果华为没有应对之策,那么此时已经是危急存亡之秋。
此时,任正非多年来未雨绸缪的战略眼光,为华为提供了与美国政府叫板的底气。
引用任正非在2012实验室的讲话:“哪怕(芯片)暂时没有用,也还是要继续做下去。一旦公司出现战略性的漏洞,我们不是几百亿美金的损失,而是几千亿美金的损失。我们公司积累了这么多的财富,这些财富可能就是因为那一个点,让别人卡住,最后死掉。这是公司的战略旗帜,不能动摇。”
如今我们再回顾任正非的高瞻远瞩,不得不为之叹服。正是任正非做出极限生存的假设,对有朝一日先进芯片和技术不可得提前做了备案,才有了2019年5月19日海思总裁何庭波鼓舞士气的那封致员工信:所有海思曾经打造的备胎,一夜之间全部转 “正”。
高通断供,华为有自己的麒麟和巴龙;英特尔断供,华为有自己的CPU鲲鹏;ARM断供,华为已经购买了ARM v8的永久使用权并熟练掌握ARM架构的设计和修改。
长远的路依然艰险,至少暂时性的困难足以应对。
海思也有还没能攻克的短板,自研GPU还未赶上国际一流GPU的水准,在射频领域与国外顶尖企业暂时难较高下。
但,这不只是华为的危机,它像一面镜子,折射出整个中国半导体产业的软肋。
芯片设计必备的EDA工具、模拟芯片皇冠上的明珠射频芯片都长期被欧美厂商卡脖子。
晶圆代工的形势更为严峻。最先进的制程工艺掌握在台积电和三星手里,内地最大的晶圆代工厂中芯国际的14nm工艺制程量产,还要等今年下半年。
中芯国际要想突破更小的制程,就需要买更精细的“刻刀”——光刻机。全球最先进的光刻机均由荷兰ASML打造,而中芯去年花1亿美元从ASML买来的中国唯一一台EUV光刻机迟迟未闻进入国内的消息。更危险的是,ASML造光刻机的光源、激光发生器等核心部件,掌握在美国公司手中。
这些短板有预备的解法吗?或许有,或许没有。但抵御一切风霜的盔甲——人才一直都在,我们要等待的是下一个拥有极强战略眼光的人,还有更多愿意投入芯片事业的人。
结语
相比百年IBM、五十年英特尔,十五岁的华为海思在半导体产业还是一个勇闯无人区的“青少年”。
这个青少年踩过雷,也撞过运,承受过质疑和嘲讽,也享受过赞美和推崇。从默默无闻到锋芒毕露,这个逆袭故事的每一处起承转合,都是由海思数千名工程师共同书写而成。
历史证明,成大事者,不计较一城一池得失。在华为还是一个无足轻重的公司时,面对强手如林的新沙场,就敢于砸下重金去打造可能永远都不会用到的芯片,华为海思的工程师们夜以继日地积蓄力量,最终实现一个又一个反杀。
假设海思没有这些前瞻性的布局,没有将这些关键的核心技术攥在手心,当美国亮出“禁供”的技术霸权杀手锏,华为大概率很难有如今这“备胎转正”的底气和起诉美国政府的勇气。
同时,这也是中国半导体产业长征的缩影,紫光、中芯国际等国产半导体企业们在努力突破西方世界的桎梏,千千万万个芯片研发人员正像曾经的徐文伟、何庭波、王劲、艾伟那样前仆后继地冲锋陷阵于一线,在接下来的二十年,他们又将书写出新的芯片故事。
他们也许不是天才,也许不会成为芯片事业的掌舵者,但为众人抱薪者,不可使其冻毙于风雪,鲜花和礼敬不止属于功成名就者,更是属于这场艰苦长征中每一个鞠躬尽瘁的人。
参考资料:1、刘文《华为往事》2、张利华《华为研发》3、任正非《在2012实验室的讲话》4、张静波《芯片女皇何庭波,终结华为“无芯之痛”》5、集微网《追忆华为海思无线芯片开发部部长王劲》6、戴辉《老兵戴辉:华为芯片事业是如何起家的?》7、戴辉《老兵戴辉:华为海思的麒麟手机芯片是如何崛起的?》8、戴辉《老兵戴辉讲述从0到1的血泪史,海思的视频监控芯片如何一步步成为行业霸主》9、戴辉《老兵戴辉:海思机顶盒芯片是如何成为霸主,并与中国标准相互成就的?》10、项立刚 《为王劲送行》2014年 11、萌哈科技《华为海思麒麟处理器的成功之路》12、方珺逸《海思成名前那些事儿》